Part 3
Solved by Luca Imponenti
Find
, for
such that:

for
in
with the initial conditions found.
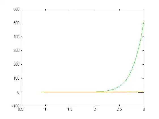
Plot
for
for
in
.
Homogeneous Solution
The homogeneous case is shown below:

This equation has the following roots:

Which gives yields the homogeneous solution

General Solution, n=4
Using the taylor series approximation from earlier with
we have

We know the particular solution,
, ve will have this form:

taking the derivatives of this solution

and

Plugging the above equations into the original ODE yields the following matrix equation:

The unknown vector
can be easily solved by forward substitution,the following values were calculated in matlab:

So the particular solution
is

We can now find the general solution for n=4,
.


Solving using the initial conditions yields;

General Solution, n=7
Using the taylor series approximation from earlier with
we have

In a similar fashion we construct a matrix equation for n=7:

Solving:

So the particular solution
is

We can now find the general solution for n=7,
.



Solving using our initial conditions yields

General Solution, n=11
Using the taylor series approximation from earlier with
we have


Finally, we write out the matrix equation for n=11:


Solving the system in matlab:


So the particular solution
is


We can now find the general solution for n=11,
.




Solving using our initial conditions yields

Plot
shown in red
shown in blue
shown in green
