Western Romance
Geographic
distribution
France, Iberia, Northern Italy, and Switzerland
Linguistic classificationIndo-European
Early forms
Old Latin
Subdivisions
Glottologwest2813
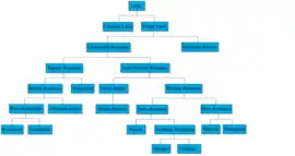
Classification of Romance languages.
The Romance language family (simplified).

Western Romance languages are one of the two subdivisions of a proposed subdivision of the Romance languages based on the La Spezia–Rimini Line. They include the Gallo-Romance and Iberian Romance branches. Gallo-Italic may also be included. The subdivision is based mainly on the use of the "s" for pluralization, the weakening of some consonants and the pronunciation of “Soft C” as /t͡s/ (often later /s/) rather than /t͡ʃ/ as in Italian and Romanian.

Based on mutual intelligibility, Dalby counts thirteen languages: Portuguese, Spanish, Asturleonese, Aragonese, Catalan, Gascon, Provençal, Gallo-Wallon, French, Franco-Provençal, Romansh, Ladin and Friulian.[2]

Some classifications include Italo-Dalmatian; the resulting clade is generally called Italo-Western Romance. Other classifications place Italo-Dalmatian with Eastern Romance.

Sardinian does not fit into either Western or Eastern Romance, having split off earlier than the two.

Today the four most widely spoken standardized Western Romance languages are Spanish (c. 410 million native speakers, around 125 million second-language speakers), Portuguese (c. 220 million native, another 45 million or so second-language speakers, mainly in Lusophone Africa), French (c. 80 million native speakers, another 70 million or so second-language speakers, mostly in Francophone Africa), and Catalan (c. 7.2 million native). Many of these languages have large numbers of non-native speakers; this is especially the case for French, in widespread use throughout West Africa as a lingua franca.

Gallo-Romance

Gallo-Romance includes:

Gallo-Romance can include:

The Oïl languages, Arpitan and Rhaeto-Romance languages are sometimes called Gallo-Rhaetian, but it is difficult to exclude from this group Gallo-Italic, which according to several linguists forms a particular unity with Rhaeto-Romance.[5]

Iberian Romance

Iberian Romance languages of the Iberian Peninsula include:[6]

References

  1. 1 2 Rebecca Posner, The Romance Languages (series: Cambridge Language Surveys), Cambridge University Press, 1996 (3rd printing 2004), p. 197
  2. David Dalby, 1999/2000, The Linguasphere register of the world’s languages and speech communities. Observatoire Linguistique, Linguasphere Press. Volume 2. Oxford.
  3. Maiden, Martin; Smith, John Charles; Ledgeway, Adam (2011). The Cambridge History of the Romance Languages. Cambridge University Press. p. 167. ISBN 9780521800723.
  4. Maiden, Martin; Smith, John Charles; Ledgeway, Adam (2013-10-24). The Cambridge History of the Romance Languages: Volume 2, Contexts. Cambridge University Press. p. 173. ISBN 9781316025550.
  5. Hull, Geoffrey, The Linguistic Unity of Northern Italy and Rhaetia: Historical Grammar of the Padanian Language, Sydney: Beta Crucis, 2017. 2 vols.
  6. Nordhoff, Sebastian; Hammarström, Harald; Forkel, Robert; Haspelmath, Martin, eds. (2013). "Western Romance". Glottolog. Leipzig: Max Planck Institute for Evolutionary Anthropology.
This article is issued from Wikipedia. The text is licensed under Creative Commons - Attribution - Sharealike. Additional terms may apply for the media files.